1. Sprint Review
1-1. react-redux
store라는 글로벌한 객체에서 state를 받아와서 상태를 관리하기 쉽게 함.
1-2. redux immutable.js
https://immutable-js.github.io/immutable-js/docs/#/
React ❤️ Immutable.js – 리액트의 불변함, 그리고 컴포넌트에서 Immutable.js 사용하기
스테이트를 복잡하게 설정한 경우 immutablejs를 사용하는게 좋다.
2. React Todo App Intro
flex box: https://css-tricks.com/snippets/css/a-guide-to-flexbox/
flex공부용 개구리게임: https://flexboxfroggy.com/#ko
flex설명 레퍼런스: https://css-tricks.com/snippets/css/a-guide-to-flexbox/
Todo list
설계
데이터 관리(CRUD, create read update delete )
- 할일 내용
- 리스트 제목
- 완료/미완료 여부
- 날짜
state={list}
[{},{},{}, ...], [[,,], [,,], ...]
컴포넌트를 다 파악하고 시작해야 함: 설계
- 컴포넌트 layout.
- 컴포넌트 역할.
- 데이터가 어떻게 이동하는지 그려야 함.
3. Todo App 설계
3-1. 컴포넌트 레이아웃
보통 상태의 레이아웃

검색 시 레이아웃

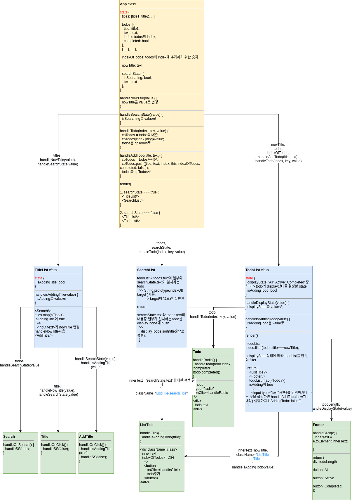
3-2. 컴포넌트 구조

하다 보니 컴포넌트 구조에다가 수도코드(와 유사한 손코딩)를 짜버렸다.. 그 바람에 엄청 오래걸림ㅋㅋㅋ
대신 코딩은 금방 할 수 있을 것 같다(그랬으면 좋겠다!)
'TIL' 카테고리의 다른 글
| 191218(수) TIL React Todo list 2 (0) | 2019.12.18 |
|---|---|
| 191217(화) TIL. React로 Todo App 만들기 (0) | 2019.12.18 |
| 1913-15(금-일) TIL(?)-1. Redux (0) | 2019.12.15 |
| 191212(목) TIL-2. Intro Redux (0) | 2019.12.13 |
| 191212(목) TIL-1. React, assign() (0) | 2019.12.13 |