Shortly Sprint 구조
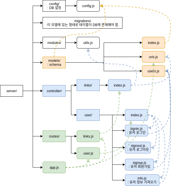
1. server/

실선은 디렉토리 구조, 점선은 화살표 시작점이 끝나는 파일을 require해서 사용하는 관계를 나타냄!
2. DB

2-1. urls table
| Column Name | Type | |
|---|---|---|
| id | integer | primary key, not null, auto increment |
| url | string | |
| baseUrl | string | |
| code | string | |
| title | string | |
| visits | integer | not null, default: 0 |
| createdAt | date | not null |
| updatedAt | date | not null |
2-2. user table
| Column Name | Type | |
|---|---|---|
| id | integer | primary key, not null, auto increment |
| string | ||
| username | string | |
| password | string | |
| createdAt | date | not null |
| updatedAt | date | not null |
'TIL' 카테고리의 다른 글
| 200107(화) TIL sequelize 외래키, jwt사용, Shortly client 구조 (0) | 2020.01.16 |
|---|---|
| 200108(수) TIL AWS S3사용, EC2, RDS (0) | 2020.01.09 |
| 200103(금) TIL. Authentication and Full Stack Development (0) | 2020.01.04 |
| 191229(일) TIL. DB SQL-2 (0) | 2019.12.30 |
| 191227(금) TIL. DB SQL-1 (0) | 2019.12.27 |